关于在昭化区全域开展全员核酸检测的
公 告
昭化区广大市民朋友:
因疫情防控工作需要,根据省、市应对新型冠状病毒肺炎疫情应急指挥部统一安排部署,决定于10月18日在昭化区全域开展第十二轮免费全员核酸检测。现将有关事项公告如下。
一、采样时间
2022年10月18日(星期二)06:00—10:00。
二、采样检测范围
昭化区辖区范围内全体居民,包括但不限于本地常住人口、暂住人口、临时流动人口、外籍人口等。
三、注意事项
本次核酸检测为免费检测,请辖区居民按照所在村(社区)工作人员的通知指引,有序到达指定地点开展核酸检测。
重点注意以下事项:
(一)为减少排队时间、有序检测,请广大市民朋友按照所在村(社区)工作人员的安排和指引,分时段、分小区、分楼栋、分村社到达指定地点,出示健康码或居民身份证开展核酸检测,务必全程规范佩戴一次性医用口罩,排队时务必保持1米间隔,不扎堆、不聚集、不交谈。
(二)因短时间检测量大,部分人员数据可能因特殊原因无法上传或无法及时上传,如未接到通知则均为阴性结果。
(三)采样人员应检查健康码显示是否正常(如异常,请携带身份证或户口本),无智能手机的老人和儿童请家人帮助提前准备好健康码等有效证明。老弱病残孕等特殊人群或行动不便需要上门服务人员,请与属地村(社区)联系,由相关工作人员做好核酸采样服务。
(四)近期接种新冠病毒疫苗人员,应在接种48小时后参加核酸检测。有发热、咳嗽等症状的居民,请勿参加现场核酸检测,做好个人防护立即就近到医院发热门诊采样、就诊,并及时将核酸检测结果告知所在村(社区);目前正处于居家健康监测、居家隔离人员请耐心等待工作人员上门采样。
(五)未在规定时间内参加本轮核酸检测的人员将赋健康码应急黄码。
(六)请广大市民朋友主动配合、积极参与,做到应采尽采,对拒不配合、造谣传谣、扰乱秩序,瞒报、谎报、伪造信息的人员,将依法追究相关法律责任。
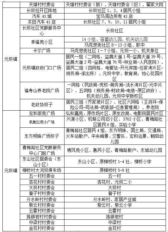
(七)采样点位分布见附表。
感谢您的支持与配合!
广元市昭化区应对新型冠状病毒肺炎疫情应急指挥部
2022年10月17日


