繁体中文
无障碍浏览
首页
昭化概览
概况
经济
社会建设
历史
人文
资源
图说昭化
领导之窗
昭化资讯
昭化要闻
书记活动集
区长活动集
昭化快讯
公示公告
乡镇信息
部门聚焦
便民信息
党中央国务院信息
省委省政府信息
广元要闻
政务公开
基础信息公开
"五公开"专栏
重点领域公开
政府信息公开目录
回应关切
政府信息主动公开基本目录
试点领域基层政务公开标准目录
政府数据开放
政务服务
个人服务
法人服务
权责清单
服务资讯
数据开放
12345在线
用户中心
网络理政
书记信箱
区长信箱
在线访谈
智能互动
在线调查
意见征集
业务知识库
投资昭化
投资信息
投资政策
辖区资源
工业园区
招商活动
重大项目
项目推荐
昭化文旅
文旅产业
昭化文艺
历史文化
文化看台
吃在昭化
住在昭化
行在昭化
游在昭化
文艺作品库
文旅资源
文体惠民
书香昭化
智能问答
关闭
你还可以输入
40
字
智能机器人服务平台
首页
>
信息详情
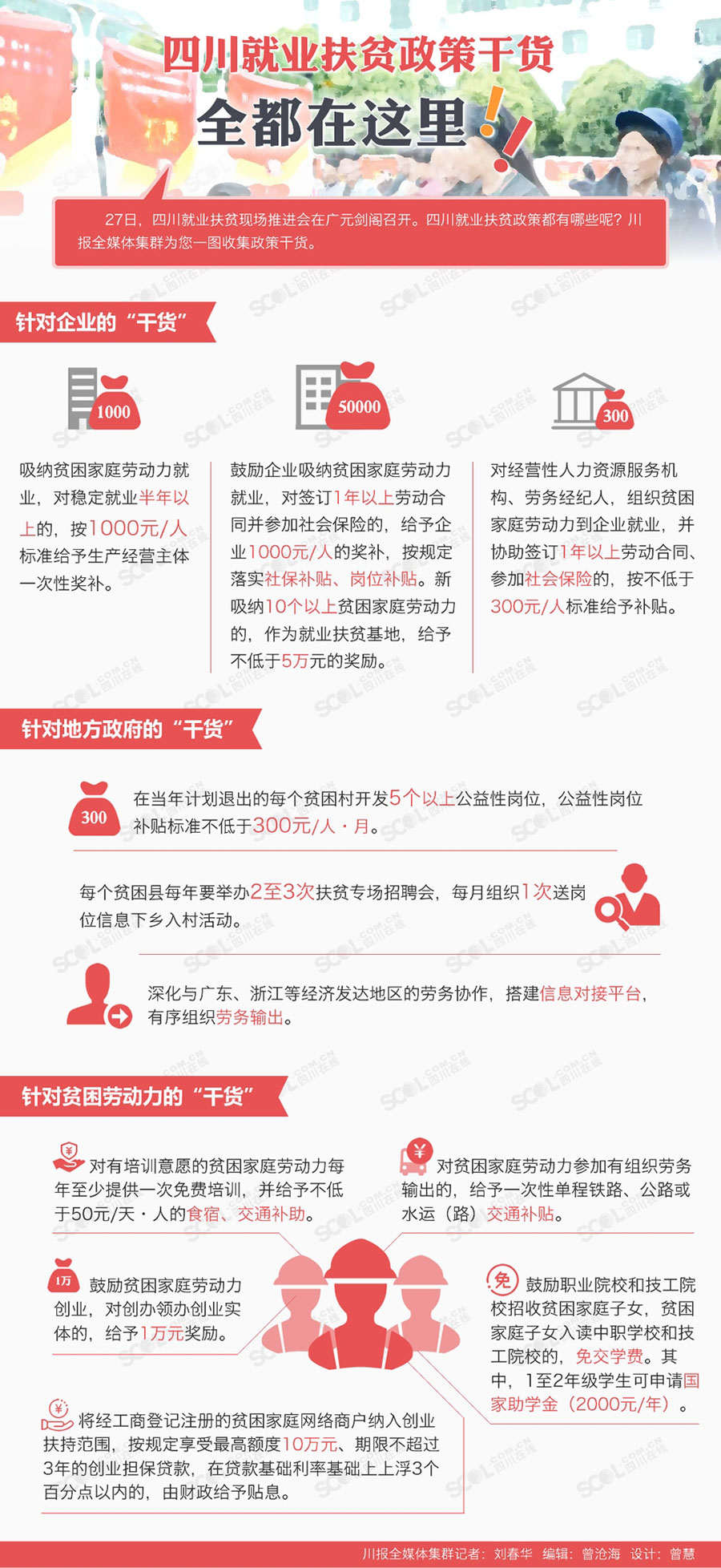
四川就业扶贫政策都有哪些呢? 干货全在这里!
发布时间:2016-10-28 08:16
来源:四川在线
27日,
四川就业扶贫现场推进会在广元剑阁召开。
四川就业扶贫政策都有哪些呢?
川报全媒体集群为您一图收集政策干货。