广元市昭化区人民政府办公室
关于印发《区级党政机关办公用房权属
统一登记工作方案》的通知
各镇人民政府,区级各部门:
根据(国家机关事务管理局 自然资源部)《关于党政机关办公用房权属统一登记有关事项的通知》《四川省党政机关办公用房管理实施办法》《昭化区党政机关办公用房管理实施细则》等有关要求,参照《四川省省级党政机关办公用房权属统一登记工作方案》,制定本工作方案。
一、总体要求
(一)指导思想。坚持以习近平新时代中国特色社会主义思想为指导,全面贯彻落实中央八项规定精神,推进党政机关办公用房资源合理配置和节约集约使用,保障正常办公,降低行政成本,促进党风廉政建设和节约型机关建设。坚持尊重历史、兼顾现状,依法合规、分类施策,先易后难、有序推进,简化手续、重点保障的原则,建立上下联动、协作高效的工作机制,有效推进区级党政机关办公用房权属统一登记工作。
(二)任务目标。2022年12月31日前,将区级党政机关包括党的机关、人大机关、行政机关、政协机关、监察机关、审判机关、检察机关、民主党派以及工会、共青团、妇联等人民团体和参照公务员法管理的事业单位(以下简称区级各部门)占有、使用或者可以确认属于机关资产的,为保障正常运行需要设置的办公用房(包括实行权属统一登记范围内的办公室、服务用房、设备用房、附属用房)和技术业务用房的房屋所有权、土地使用权等不动产权利(以下简称办公用房权属)统一登记至区机关事务中心名下。
二、工作内容
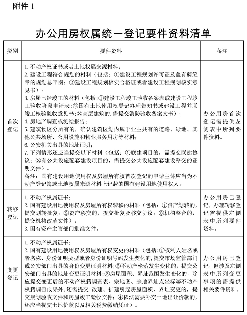
(一)自查清理。区级各部门对所属办公用房及技术业务用房进行自查清理,查清房屋的地址、面积(含地下)、层数(含地下)、高度、结构、原值、权属、形成过程等情况。办公用房权属已登记的,要核查实际占有情况与权属登记情况是否一致,是否存在改(扩)建、原址重建、名称地址变更等情况。自查清理结束后,对照《办公用房权属统一登记要件资料清单》(附件1),如实填写《昭化区区级党政机关办公用房自查情况统计表》(附件2)。办公用房权属未登记的,需提供书面自查情况说明(附件3),并做好相关资料和佐证材料的收集工作。
《昭化区区级党政机关办公用房自查情况统计表》和书面情况说明的纸质版、电子版(刻录光盘),于2022年12月20日前,报送区机关事务中心后勤服务股(323室)。(联系人及电话:李全凯,0839-8725755,13518332981)
(二)梳理核查。区机关事务中心对办公用房权属清查报送情况进行梳理汇总,会同相关职能部门开展核查,摸清权属现状及办理权属统一登记所需要件资料完备情况并将具备权属统一登记条件的明细清单抄送区不动产登记中心、区税务局。
(三)统一登记。区不动产登记中心根据区机关事务中心提供的明细清单,建立绿色通道,办理办公用房权属统一登记。经审核符合条件的,权属统一登记至区机关事务中心名下,并在不动产登记簿附记栏注记使用单位。区税务局负责办理免税手续。
(四)分类处置。具备权属统一登记条件的办公用房(登记手续资料齐全的),区机关事务中心向原产权单位出具统一登记的书面通知。其中已登记的办公用房,原产权单位提供不动产转移登记要件资料,经区机关事务中心审核后,按程序将办公用房权属转移登记到区机关事务中心名下。如涉及不动产变更事项,还需提供国有建设用地使用权及房屋所有权变更材料。未登记的办公用房,原产权单位提供不动产首次登记要件资料,经区机关事务中心审核后,按程序将办公用房权属登记到区机关事务中心名下。
暂不具备统一登记条件的办公用房(登记手续资料不全或存在权属纠纷的),原产权单位完善相关手续,补齐要件资料,妥善处理权属纠纷。区机关事务中心按照“成熟一批,办理一批”的原则,向原产权单位出具办公用房权属统一登记的书面通知。原产权单位按照通知要求,提交相关要件资料,完成权属统一登记。
存在历史遗留问题的办公用房(因历史原因无法完善相关手续资料的情况),对在1986年《土地管理法》施行前建成的区级党政机关办公用房,权属来源材料缺失的,宗地经确认四至范围清晰、面积准确,房屋经鉴定符合安全质量等要求,由区机关事务中心出具具结书,公告30个工作日无异议或异议不成立的,予以确权登记。对在1986年以后建成并存在历史遗留问题的办公用房,原产权单位应将有关情况在自查情况中详细说明,经区机关事务中心核准同意后,由区机关事务中心对该办公用房权属进行备案登记。区自然资源分局会同有关部门建立区级党政机关办公用房权属统一登记协调机制,研究解决历史遗留问题,促进规范高效开展登记。
涉及国家秘密、国家安全等特殊情况的办公用房,使用单位将有关情况书面报送区机关事务中心核准。符合条件的,区机关事务中心出具办公用房权属登记在使用单位名下的意见书。
(五)签订协议。办公用房权属完成统一登记至区机关事务中心名下后,区机关事务中心与办公用房使用单位签订办公用房使用协议,核发统一制式的办公用房分配使用凭证。
(六)建档管理。区机关事务中心根据办公用房权属统一登记情况,收集办公用房权属数据资料,建立区级党政机关办公用房管理档案资料库,定期复核权属、质量状况及使用情况。加强区级党政机关办公用房权属信息化管理,将权属信息修改完善录入区级党政机关办公用房信息管理系统。
三、有关要求
(一)统一思想,提高认识。区级党政机关办公用房权属统一登记工作是落实全面从严治党,贯彻执行中央八项规定精神的具体举措,也是党政机关厉行节约反对浪费的重要内容。区级各单位要正确处理全局利益和局部利益、长远利益和眼前利益的关系,提高对办公用房权属统一登记工作重要性和必要性的认识,不折不扣组织实施,确保统一登记工作高质量完成。
(二)建立机制,明确职责。成立区级党政机关办公用房权属统一登记工作领导小组,由区政府办公室主任任组长,区机关事务中心主任任副组长,区财政局、区自然资源分局、区住建局、区税务局、区国有资产事务中心、区机关事务中心分管负责同志及区不动产登记中心主任为成员,领导小组办公室设在区机关事务中心,办公室主任由区机关事务中心分管负责同志兼任。领导小组主要负责研究和协调解决区级党政机关办公用房权属统一登记工作中的重难点和历史遗留问题,制定相关政策措施;指导各镇人民政府开展党政机关办公用房权属统一登记工作;重大事项提交区政府研究。领导小组办公室承担领导小组日常工作,负责筹备领导小组会议,制定区级党政机关办公用房分类处置实施意见,协调推进领导小组议定的工作事项。登记工作涉及的经费由领导小组统一提出解决方案,由区财政局审核后,报区政府审定。
区级各部门是本单位办公用房权属统一登记工作的责任主体,要指定专人负责,准确把握工作任务和时间节点,按要求开展相关工作。区机关事务中心要加强协调沟通,强化政策衔接,确保办公用房权属统一登记工作平稳高效推进。相关职能部门要根据职能职责确定专门股室专人负责,积极配合做好手续完善、要件补办等工作。区国有资产事务中心负责对区级各部门办公用房用于经营的资产进行清理,全面理清资产地址、面积、结构、权属等情况。
(三)严肃纪律,强化问责。区级各部门要全面清查本单位所属办公用房权属情况,认真梳理权属统一登记要件资料,如实上报,清查彻底。对在统一登记工作中瞒报、漏报、弄虚作假、不作为等行为造成国有资产流失的,将严肃追究相关人员责任,涉嫌犯罪的,依法移送司法机关处理。
附件:1.办公用房权属统一登记要件资料清单
2.昭化区区级党政机关办公用房自查情况统计表
3.自查情况说明(模板)
广元市昭化区人民政府办公室
2022年6月10日

附件3
自查情况说明(模板)
一、土地
(一)基本情况。(包括土地的宗数、坐落、面积、权属状况、来源、使用现状和管理现状等)
(二)未办理权属登记的原因。(详细描述土地未办理权属登记的原因,缺少哪些手续资料等)
(三)权属纠纷的情况说明。
(四)历史遗留问题的情况说明。
二、房屋
(一)基本情况。包含房屋楼栋数,每栋楼的坐落、面积、权属情况,房屋使用情况(办公用房、技术业务用房、车位、附属用房、门面等),有出租出借的需描述出租出借资产的情况,包括出借单位、期限、金额等。
(二)未办理权属登记的原因。(详细描述每栋楼未办理权属登记的原因、缺少哪些手续资料等)
(三)权属纠纷的情况说明。
(四)历史遗留问题的情况说明。
三、工作安排
详细说明完善手续资料、解决权属纠纷和历史遗留问题的工作计划和安排,负责相关工作的责任人姓名、职务和联系方式(座机+手机)。
单位 (盖章): 日期: